Grass has risen to popularity over the past few months, after raising $3.5M in a round led by Polychain Capital. The concept of Grass was met with some controversy; the protocol basically taps into users unused internet for webscraping purposes, with a GRASS token incentive model attached. The project’s business model revolves around AI companies using the platform to scrape data from specific websites. The protocol is currently in its incentivized testnet, where users can leave the program running idly in the background in order to receive GRASS points, which will be exchangeable for the project’s native token upon TGE.
Grass is taking the opportunity to inject itself into the AI narrative, potentially providing an interesting crypto-integrated product with AI-supporting themes in the background. There is great interest and demand for Crypto x AI protocols (and tokens…) and not enough supply of high-quality projects to match. The protocol continues to ship, announcing yesterday that they will be releasing a Solana based rollup to help achieve their vision.
Stay vigilant in the markets ⬇️
Background on Grass
Grass was created by Wynd Network, a ‘Decentralized Internet Bandwidth Monetization Network’. Grass consists of a network of nodes, which companies, individuals and AI labs can then use to scrape the web for model training data. Grass’s idea is that it’s cheaper to incentivize users and use their untapped Internet Bandwidth to fund their web scraping than it is to to it themselves. As users are rewarded in points, there may not be that much funding that goes into developing this kind of incentivization model. The cost is equivalent to whatever share of equity is attached to the GRASS token, along with costs associated with creating and maintaining the points system tracker and UI.
The market for monetizing publicly available data is huge. It was revealed that Google struck a $60M deal with Reddit to use the website’s data to help train Google’s AI initiatives e.g. Google Gemini. Grass allows clients to specify certain websites which they would like to scrape data from; these are sent through a validator and then to Grass nodes.
This kind of thing isn’t unheard of, there are several examples of DePIN esque protocols that provide incentives to users for activities that can potentially be economically expansive. In fact, Solana, where Grass is deployed (more on this later) has become a sort of de-facto hub for DePIN projects primarily due to it’s ease of use and scalability.
Render ($RNDR) rewards users for providing idle GPU space which can be used by people or organizations who don’t find traditional cloud-GPU providers to be convenient for their needs. Helium
Worldcoin ($WLD). This option is a little different as it doesn’t inherently provide some sort of product; its value lies in its proof-of-personhood technology, being able to create and equally distribute a balanced cryptocurrency among vast populations who choose to give up some of their privacy.
Helium ($HNT) rewards users for using the protocols technology to provide mobile hotspot coverage in various locations.
& more…
The theme of these sort of DePIN projects revolves around cost savings associated with crowdfunding resources, whether it be Internet Bandwidth, GPU compute power etc. Grass is a little unique in the sense that the value of data harvested varies. Grass provides a unique model which allows datasets to be traced back to their original source. The team believes this is the only way to ethically and efficiently make more data available to open source models, through decentralization. This is helpful as it can help to make companies and AI models more accountable.
Grass UI
Grass Points System
To begin earning points, users simply sign up and connect IP addresses to the platform. Users can connect multiple devices to earn more points. The platform already has 900k users of its chrome extension, with plans to soon expand to Android, with iPhone following afterward. The primary benefit associated wit the incoming Android app is 100% uptime. This will allow users to earn more points, potentially much more.
Points can even be bought OTC via Whales Market. This market has facilitated ~$182k in points sales, with a current bid price of ~$0.0047 per point. With some users reporting being able to earn ~2k points per day for each device, the potential to earn here can be quite large.
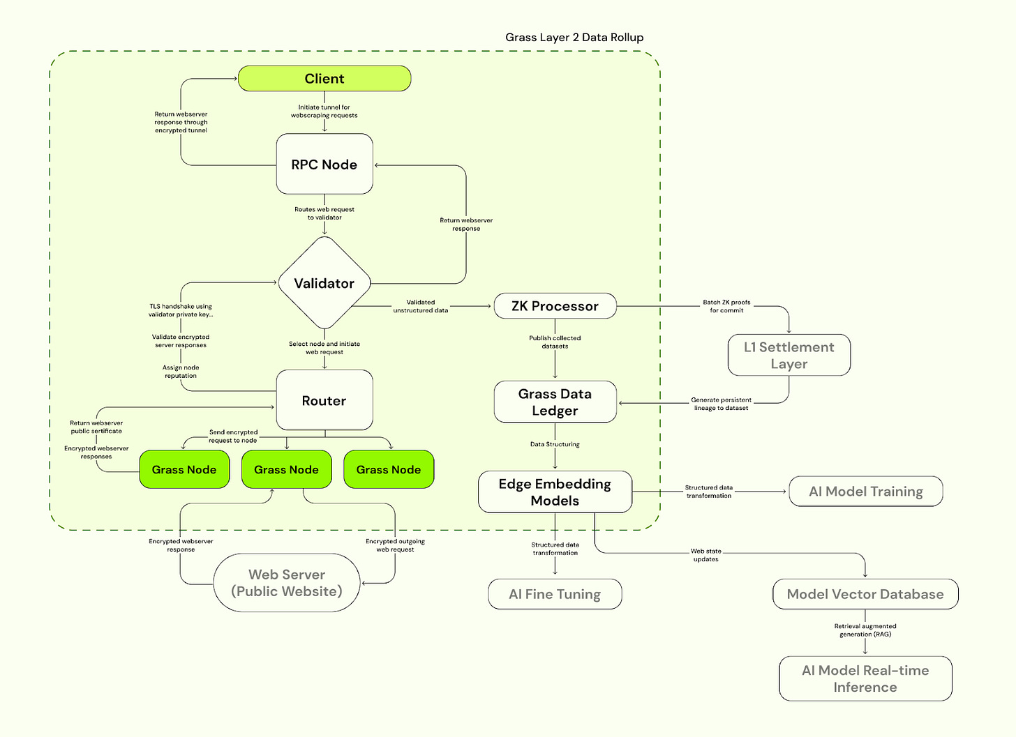
Grass L2 Data Rollup
Yesterday, Grass announced that they would be deploying a L2 Data Rollup, on Solana. One of the pain points that Grass aims to solve is the issue of bias in AI. With the rollout of Google Gemini and its tendency to omit caucasians when it comes to image generation, this issue has been brought to the forefront of the public eye when it comes to everyday use of AI.
How does a Layer2 help this process? Basically, the Layer2 blockchain serves as a way to permanently store metadata that links datasets to the data source they came from. Grass’s L2 will be a sovereign rollup, complete with its own ZK-processor. The team released a blog post, in which they explained that the validation requirements for etching metadata for each piece of data is too expansive to use any existing L1. This is in anticipation of scraping to reach” tens of millions of web requests per minute”.
The L2 includes the ‘Grass Data Ledger’. While the Grass Data Ledger is apart of the sovereign rollup, each dataset’s metadata will be stored on Solana’s settlement layer. This process also records exactly which node scraped each piece of data, creating the potential for rewards to be more aligned with the actual use of the data. This is all done in a private manner without revealing any information about the actual node operator, via ZK proofs.
Important Links
Become a Premium member to unlock all our research & reports including access to our members-only discord server
Join thousands of sharp crypto investors & traders by becoming a Premium Member & gain an edge in the markets. For just $116.58/month you’ll get:
Premium access to the entire Revelo Intel platform
Market Intel - actionable investment reports
Industry Intel - highlighting important narratives/ trends
Sector Overviews - 90-day Reports with data and insights on key sectors
Launch Alpha - Weekly report highlighting new projects
Airdrop Guides - Reports on airdrop opportunities
Members Only Discord server
Project Snapshots - Monthly protocol-specific performance reports
Project Breakdowns & Timelines - Deep dive 50+ page protocol-specific reports
Notes - Summaries of your favorite podcasts & AMAs
If you want to use my referral code: https://app.getgrass.io/register/?referralCode=aKF7ki0A3oh38AZ